Work Experience
Software Developer at DateAnnotation
09/2024 - Present
Contract
- Trained and evaluated AI coding LLM by developing programming challenges, assessing AI-generated code for accuracy and efficiency, and providing clear, well-documented solutions in many programming languages, with 100+ completed projects
Bussiness System Analyst at McMaster University - Systems
05/2022 - 09/2023
Full-time
- Conducted Functional, Acceptance, Performance testing on McMaster awarding platforms. Automated testing process using Selenium and command-line scripting, optimized submission response time to under 2 seconds
- Developed a RESTful API with PDF/DOCX parsing, integrating OpenAI GPT for skill extraction and semantic matching against award criteria, enabling a 5-point candidate evaluation system that reduced review time from 50+ reviewers over two weeks to a single reviewer in just two days
- Perform data analysis/visualization on over 37,000 Applicant data using Python and Power BI to determine business strategy, saving 5+ hour monthly query runtime utilizing dataflows and DAX queries
Software Developer Co-op at BlueWave Technology
05/2021 - 12/2021
Full-time
- Contributed to the development of Java/Linux-based enterprise-level DNS, DHCP, and IPAM (DDI) solution, collaborating with a team of developers on two major product releases
- Collaborated with QA engineers to develop test cases, reproduce bugs, and validate fixes, ranked as the top co-op developer for resolving the highest number of bugs during every release cycle
Projects
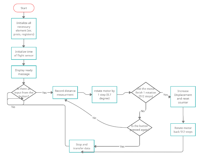
Lidar room scanner
- Created an embedded 3D environment measurement device which uses an VL53L1X time of flight sensor to determine the distance around it.
- The sensor is attached to an stepper motor which spin 360 degree within a single vertical geometric y and z plane to measure distance.
- All controled why a MSP432E401Y microcontroller from Texas Instruments.
Flask Webpage
Created a styled multi-page website for web blogging.
- Create forms, accept user input, and implement validation to enhance the user experience.
- Set up a database using Flask-SQLAlchemy, interact with it in an Object-Oriented manner, and transition to Postgres for deployment.
- Add users to the database and implement a robust authentication system using flask-bcrypt and flask-login.
Biometric Security System
Developed a AI enabled home security device.
- Achieved 90%+ accuracy in facial recognition and pedestrian detection using Dlib, OpenCV, and MediaPipe, using pre trained facial landmark detectors for extracting key facial features and applied a support vector machine classifier to recognize faces.
- Improved interaction speed by 70% with a voice-enabled AI assistant using SpeechRecognition, spaCy, and gTTS.
- Engineered a high-reliability door locking system using a PySerial-controlled stepper motor on an ESP32, enclosed in a 3D-printed casing modeled with AutoCAD. Achieved 100% reliability across 1,000+ test cycles
Volunteer Experience
Welcome week volunteer at McMaster Engineering Fireball
09/2019 - 09/2020
Introduced new student to McMaster Engineering
- Guided new students through McMaster Engineering, providing insights into academic resources, campus life, and professional development opportunities.
Student card hand-out at McMaster Registrar's Office
Hand-out student cards druing in-person pick-up
Handing out Name Cards and Hoods at McMaster Convocation
helped students pick out their graduation gown for McMaster's convocation!
- Helped organize the order of students for the stage at McMaster's convocation